CS机器人四点法脚本函数码垛功能

2025-05-28


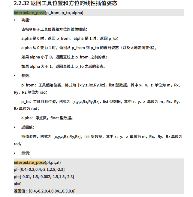
1.简介

interpolate_pose此指令适用于有规律/等间距的矩阵 只需示教四个顶点点位即可完成矩阵取放物料,可以用于外部设备随机发送矩阵取料/放料位置 机械手实现矩阵抓取

2.操作流程

(1):指令说明如图2-1

(图2-1)

录制_2024_07_24_00_31_06_90.mp4


(2)举例:矩阵为3行4列(图2-2)机械手如何走到6号位置

(图2-2)


录制_2024_07_24_00_52_19_183.mp4

(3):举例:矩阵为3行4列(图2-2)外部设备(PLC)发送2行2列机械手如何走


image.png


录制_2024_07_24_10_57_56_582.mp4

3.常见问题解答

(1)注意事项:如一列有11个点位 不是用1/11而是1/10因为第一个点是从0开始

(2)此指令只适用于等间距 有规律的矩阵

(3)本次演示使用默认大地坐标系 TCP 夹具任意姿态安装 此指令只是用终止点——起始点除以点位间隔 无需在意末端姿态





download-669.svg comicon14.svg

电话咨询

download-397.svg comicon15.svg

免费试用

Vector.svg Frame.svg

微信小程序

img1.jpg

微信小程序

准备好突破增长瓶颈,开启智能制造了吗?
了解我们的机器人如何帮助您的业务增长
欢迎下载艾利特机器人资料

我已阅读并同意艾利特《隐私政策》《法律声明》

我已知晓并同意艾利特通过电子邮件发送相关资料

提交